T260S工业 无线路由器,是深圳市力必拓科技基于3G/4G网络需求研发的性能优异的无线通信产品。它主要应用于行业用户的数据传输业务,支持数据透明传输,图像传输,设备监控以及无线路由上网等功能。
T260S采用高性能的32位处理器,可以高速处理协议和大量数据,可以搭配多种3G/4G工业模块(3G:WCDMA/EVDO/TD-SCDMA,4G:TD-LTE/FDD-LTE网络)。提供10/100M以太网口,WIFI无线接口、串口。可以对接多种终端设备。
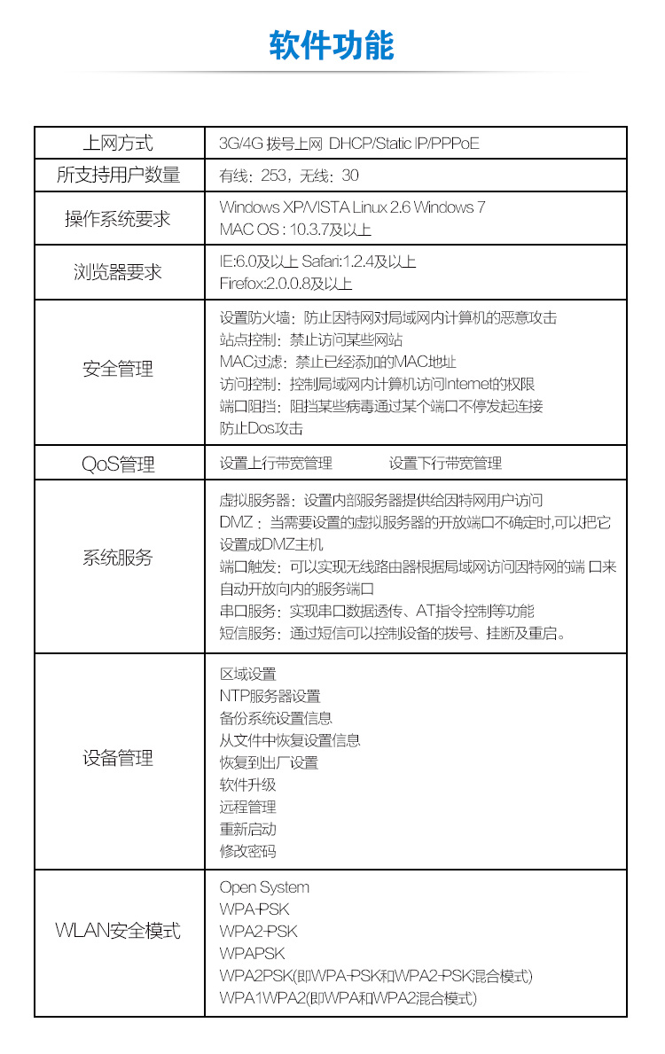
支持WEB配置方式,管理方便简单,支持远端短信控制。
应用领域
电力、石油、煤矿、、通信、、热力、工业控制、气象、水利、交通、市政等行业。
产品特性
1、 采用高性能工业 无线模块;
2、 支持3G(WCDMA/CDMA/TD-SCDMA)、4G(FDD-LTE/TD-LTE)
3、 采用金属外壳,保护等 IP30;
4、 宽电压电流输入:DC6-35V/3A;超高压自动断电保护
5、 防电源反接保护,防浪涌保护;ESD防静电保护;
6、 软硬件看门狗防死机设计,路由器断网之后,会自动断电重启,保证设备稳定可靠运行;
7、 联网断线自动检测,拨号失败自动重启,定时重启等功能;
8、 串口透传功能,通过串口可以进入指令控制模式,控制路由器及附属设备;
9、 短信控制拨号、断网、重启功能;
10、支持多种DDNS动态域名服务;
11、端口映射、DMZ主机等功能;
12、 支持VPN PPTP Client, L2TP Clien;
13、支持Socket服务器和客户端模式。




更多参数请登录我司查看
为创造,提高企业 度,树立企业形象,我们本着“ 切追求高质量,用户满意为宗旨”的精神,以“优惠的价格、周到的服务、可靠的产品质量”的原则向您郑重承诺:
、售前服务承诺
1、提供专业咨询。在2小时之内答复您提出的专业技术问题。
2、提供详细资料。在4小时之内将您所需要的技术资料邮出,并争取您能在两日内收到。
3、提供合理报价。在2小时之内为您提供合理报价。
4、提供考察接待。随时接待您的考察,并尽力为您的考察工作提供各种便利条件。
二、售中服务承诺
1、采用全***统 的《工业品买卖合同》与您签订合同和技术协议。
2、自觉遵守合同法的规定,确保合同及技术协议顺利履行。
3、竭力按时按量为您提供优质产品,并采用优运输方式,确保您收到货物完好无缺。
4、积 与使用人员沟通,尊重用户安排,为用户提供周到的技术支持。
5、按合同的规定为您提供送检、安装、调试及培训等服务。
6、无论合同大小,所有客户在价格及服务方面都是公平的。
三、售后限时服务承诺
1. 我们将按照客户的要求提供相关的技术培训和技术资料。
2.我们保证在15分钟内进行电话指导,由您自行排除设备的简单故障。
3.我们对所销售的设备主机保修三年,配件保修 年,非产品质量问题不包括在内。